MCP1722 - High Voltage Dual Output LDO
MICROCHIP
Description
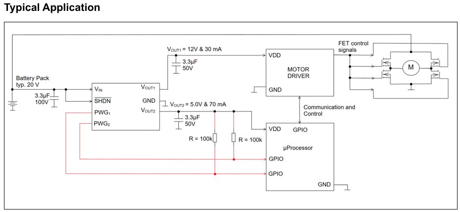
MCP1722는 3.3V 또는 5.0V를 μProcessor에 공급하도록 설계된 듀얼 출력, 고전압, 저드롭아웃(LDO) 레귤레이터입니다. 전류 용량은 100mA이며, 전류 용량이 50mA인 모터 드라이버에 10V 또는 12V를 제공합니다. 이러한 사양은 20V 배터리 팩이 있는 핸드헬드 전동 공구에 이상적입니다.
MCP1722에는 두 출력에 대한 Power Good 표시기(PWG1 및 PWG2의 두 핀)와 부품을 4μA의 낮은 전류 소비 상태로 만드는 셧다운 기능(단일 SHDN 핀)이 함께 제공됩니다.
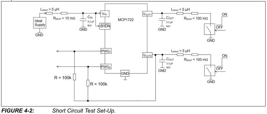
이 장치는 두 개의 8리드 DFN 또는 SOIC 패키지로 제공되며, 둘 다 노출된 패드가 있어 열 발산이 개선되었습니다. 작동 중 MCP1722는 열 셧다운 보호 및 전류 폴드백 제한으로 완벽하게 보호됩니다.
Key Features
• AEC-Q100, Grade 0 Qualified, PPAP Capable
• Input Voltage Range: 4.5V to 55V
- Undervoltage Lock Out (UVLO) 2.7V Typical
• 65V Load Dump Protected (ISO 7637-2/2004)
• Extended Junction Temperature Range: -40°C to +150°C
• Standard Output Regulated Voltages (VR):
- VOUT1: 10V or 12V
- VOUT2: 3.3V or 5.0V
- Tolerance +/- 2% for each LDO Output
• Output Current Capability Typical:
- VOUT1: 50 mA
- VOUT2: 100 mA
• Open-Drain Power Good Pins for Both LDO Outputs
• Low Quiescent Supply Current: 50 µA
• Low Shutdown Quiescent Supply Current: 4 µA
• Stable with Ceramic Output Capacitor: 3.3 µF
• Short Circuit Current Foldback Protection
• Thermal Shutdown Protection: 178°C Typical
• High PSRR:
- -80 dB @ 100Hz typical
• Available in the Following Packages:
- VDFN 8-Lead 3x3 mm Body with 2.40x1.60 mm Exposed Pad
- SOIC 8-Lead 3.90 mm Body with 2.2x3.0 mm Exposed Pad



.
.
누구든지 사람 앞에서 나를 시인하면
나도 하늘에 계신 내 아버지 앞에서 그를 시인할 것이요
GODpia 성경
GODpia 성경, 갓피아 성경
bible.godpia.com