Our 8 best hints for RF PCB design (proto-electronics.com)
Our 8 best hints for RF PCB design
Compared to traditional PCBs, RF PCBs involve greater design complexity, mainly related to signal integrity, noise immunity, electromagnetic interference, and tight impedance tolerances.
www.proto-electronics.com
* 아래는 위 사이트의 구글 번역본
.
.
Our 8 best hints for RF PCB design
기술 용어로 신호의 작동 주파수가 100MHz보다 높을 때 RF PCB에 대해 이야기할 수 있습니다. 이 범주에는 RF 신호의 주파수가 2GHz보다 높은 마이크로파 PCB가 포함됩니다. RF PCB는 무선 전송 시스템, 스마트폰, 레이더, 센서 및 보안 시스템을 비롯한 여러 애플리케이션에 사용됩니다. 기존 PCB와 비교할 때 RF PCB는 주로 신호 무결성, 노이즈 내성, 전자기 간섭 및 엄격한 임피던스 허용 오차와 관련된 설계 복잡성이 더 큽니다.
The challenges to be faced
RF 신호는 노이즈에 특히 민감하므로 신호 리플 또는 반사 가능성이 일반적입니다. 임피던스는 또한 회로의 모든 트레이스를 따라 임피던스 값을 제어해야 하는 이러한 종류의 회로에서 특히 중요합니다. 또한 신호 반사로 인한 전력 손실을 줄여 주파수가 증가함에 따라 더 낮은 인덕턴스 값을 제공하는 경로를 따르는 경향이 있는 복귀 전류에 대한 적절한 경로를 생성해야 합니다. 구성 요소의 성능과 밀도가 증가함에 따라 유도성 또는 용량성 커플링으로 인한 인접 트레이스 간의 에너지 전달인 누화(crosstalk)가 주요 역할을 합니다.
RF 회로를 설계할 때 손실 계수 및 유전 상수와 같은 재료 특성을 고려해야 합니다. FR-4와 같은 일반적인 재료는 로저스 라미네이트와 같은 고주파용 특정 재료보다 소산 계수가 더 높기 때문에 고주파에서 상당한 삽입 손실이 증가합니다. 또한 FR-4의 유전 상수는 주파수가 증가함에 따라 최대 10%까지 증가할 수 있으므로 PCB 트레이스를 따라 임피던스 변동이 발생합니다.
1 – Material selection
FR-4(난연 레벨 4)와 같이 PCB 제조에 일반적으로 사용되는 재료는 매우 저렴하지만 일반적으로 유전 상수의 불균일성과 더 나쁜 탄젠트를 고려할 때 고주파 RF 애플리케이션에 가장 적합한 선택이 아닙니다. 각도. RF PCB의 경우 FEP, PTFE, 세라믹, 탄화수소 및 다양한 유형의 유리 섬유와 같은 특정 재료가 사용됩니다. 플루오로폴리머 계열에 속하는 PFE 및 PTFE 재료는 모재의 내화학성을 향상시키고 접착 방지 및 평활도 특성과 뛰어난 내열성(200°C 이상의 온도에서도 견딜 수 있음)을 가지고 있습니다. 예산이 문제가 아니고 가격보다 품질이 더 중요하다면 최상의 솔루션은 유리 섬유가 포함된 PTFE, 결국 유리 섬유를 짠 것입니다. 더 저렴한 비용으로 세라믹 코팅이 된 PTFE가 배치되어 덜 복잡한 제조 공정이 필요합니다. 많은 인쇄 회로 기판 제조업체는 고주파 RF 애플리케이션을 위한 유전체, 라미네이트 및 프리프레그의 선두 생산업체인 Rogers Advanced Connectivity Solutions(ACS)에서 제조한 Rogers 재료를 사용합니다. Rogers 재료는 더 비싸더라도 전력 손실을 최대 50%까지 줄일 수 있어 20GHz 이상에서도 고성능을 보장하고 주파수가 변해도 안정적이고 반복 가능한 낮은 유전 상수 값을 보장합니다. RF PCB는 일반적으로 다층 구조이기 때문에 가장 일반적인 접근 방식은 전기적 성능, 열적 특성 및 비용에 대한 요구 사항을 충족하는 다양한 재료를 사용하는 것입니다. 예를 들어 외부 층에는 Rogers 고성능 라미네이트를 사용할 수 있으며 내부 층에는 저렴한 에폭시 유리 라미네이트를 사용할 수 있습니다.
2 – Transmission lines
RF PCB에는 전력 손실을 방지하고 신호 무결성을 보장하기 위해 임피던스 값을 엄격하게 제어해야 하는 전송 라인(마이크로스트립, 스트립라인, 동일 평면 도파관 또는 기타)이 필요합니다. 마이크로스트립 전송 라인(그림 1)에서 트레이스의 폭, 층의 두께 및 유전체 유형은 특성 임피던스 값을 결정하며, 그 대표적인 값은 50Ω 및 75Ω입니다. 마이크로 스트립은 외부 레이어에 사용되는 반면 스트립 라인은 내부 레이어에 사용됩니다. 반면에 동일 평면 도파관(접지)은 특히 매우 가까운 트레이스를 가로지르는 RF 신호의 경우 최상의 절연 수준을 제공합니다.

특성 임피던스의 값(결과적으로 트레이스의 너비)은 온라인에서 사용 가능한 수많은 도구 중 하나를 사용하여 계산할 수 있으며, 각 레이어의 유전 상수 εR 값을 정확히 알아야 한다는 점을 염두에 두어야 합니다. 예를 들어 FR-4 내부 레이어는 εR = 4.2이고, 프리프레그 라미네이트의 외부 레이어는 εR = 3.8일 수 있습니다.
3 – Impedance and inductance
설계자들이 널리 사용하는 접근 방식은 공통 임피던스 값(일반적으로 50Ω)을 선택하여 이 특성 임피던스를 특징으로 하는 RF 구성 요소(필터, 안테나, 증폭기)만 선택하는 것입니다. 50Ω 값은 매우 광범위하고 임피던스 매칭을 단순화하여 각 PCB 트레이스에 올바른 너비를 할당할 수 있다는 장점이 있습니다.
반면 인덕턴스는 RF PCB 설계에 큰 영향을 미칠 수 있으므로 가능한 한 낮게 유지해야 합니다. 이는 간격이나 불연속성이 없는 충분히 넓고 접지면을 여러 개 사용하여 각 RF 구성요소에 적절한 접지 연결을 제공함으로써 달성됩니다. 접지면은 고주파수 구성요소 및 트레이스에 인접하게 배치해야 합니다.
4 – Routing
첫 번째 규칙은 트레이스에 존재하는 곡률과 각도에 관한 것입니다. 전송 라인이 라우팅을 위해 방향을 변경해야 하는 경우 곡률 반경이 트레이스 너비의 3배 이상인 호를 만드는 것이 좋습니다. 이것은 특성 임피던스가 전체 곡선 섹션을 따라 일정하게 유지되도록 합니다. 이것이 가능하지 않다면 한 쌍의 45° 각으로 대체해야 하는 직각을 피해야 한다는 것을 기억하면서 각을 그리십시오.
전송 라인이 2개 이상의 레이어를 통과해야 하는 경우 인덕턴스의 결과적인 변동을 최소화하기 위해 각 교차에 대해 2개 이상의 비아 홀을 삽입하는 것이 좋습니다. 비아 쌍은 실제로 구멍의 트레이스 너비와 호환되는 가장 큰 직경 값을 사용하여 인덕턴스 변동을 50%까지 줄일 수 있습니다. RF 구성요소를 연결하는 트레이스는 가능한 한 짧게 유지되어야 하며, 특히 민감한 신호가 교차하는 경우 인접 레이어에 충분히 간격을 두고 수직으로 배열되어야 합니다.
스택업의 경우 가장 좋은 솔루션은 4개의 레이어로 구성된 다층 구성입니다. 비용이 이중층 솔루션보다 높더라도 결과는 훨씬 더 좋고 쉽게 반복할 수 있습니다. 고주파는 접지면의 불연속성을 지원하지 않으므로 RF 신호를 전달하는 트레이스 아래에 연속 접지면을 삽입해야 합니다.
5 – Insulation
신호 간의 위험한 결합을 피하기 위해 특별한 주의를 기울여야 합니다. RF 전송 라인은 다른 트레이스(특히 HDMI, 이더넷, USB, 클럭, 차동 신호 등과 같은 고속 신호가 교차하는 경우)와 가능한 한 분리되어 있어야 하며 서로 평행하게 길게 이동하지 않아야 합니다. 실제로 평행 마이크로스트립 사이의 결합은 이들을 분리하는 거리가 감소하고 평행 방향으로 이동한 거리가 증가함에 따라 증가합니다. 마찬가지로 고전력 신호를 전달하는 트레이스는 회로의 다른 부분과도 분리되어야 합니다. 접지된 동일 평면 도파관을 사용하여 우수한 절연 값을 얻을 수 있습니다.
고속 신호를 전달하는 트레이스는 커플링 현상을 피하기 위해 RF 신호와 다른 레이어에서 라우팅되어야 합니다. 전원 공급 라인은 또한 적절한 디커플링/바이패스 커패시터를 삽입하여 전용 레이어에 라우팅해야 합니다.
6 – Ground planes
일반적인 관행은 구성 요소 또는 RF 전송 라인을 포함하는 각 레이어에 인접한 연속 접지 평면(중단 없이)을 삽입하는 것입니다. 스트립라인의 경우 중심 도체 위와 아래에 전용 접지면이 필요합니다. 비아 홀은 RF 트레이스와 RF 구성 요소에 근접하여 추가할 수 있으므로 전류-접지 경로에 의해 생성되는 기생 인덕턴스의 영향을 줄일 수 있습니다. 비아 홀은 또한 RF 라인과 PCB를 통과하는 다른 신호 간의 결합을 줄이는 데 도움이 됩니다.
7 – Bypass capacitor
단일 및 별 구성 모두에서 적절한 값의 바이패스 커패시터는 전원 핀 가까이에 배치해야 합니다. 다중 전원 핀이 있는 구성 요소에 특히 유용한 별 구성에서 더 높은 용량(수십 마이크로 패럿)의 디커플링 커패시터는 별의 중앙에 배치되고 더 낮은 용량의 다른 커패시터는 각 분기 근처에 배치됩니다. 스타 구성은 접지로의 긴 복귀 경로를 피하여 원치 않는 피드백 루프의 시작을 유발할 수 있는 기생 인덕턴스를 줄입니다. 커패시터의 자기 공진 주파수(SRF) 값에 특별한 주의를 기울여야 하며, 이 값 이상에서는 커패시터가 유도 특성을 가정하여 디커플링 동작을 무효화한다는 점을 염두에 두어야 합니다.
8 – Components ground planes
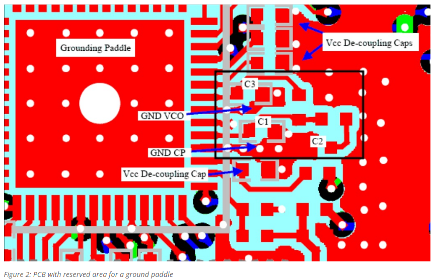
대부분의 집적 회로는 구성 요소 바로 아래에 위치한 구성 요소 레이어(PCB의 상단 또는 하단 레이어)에 연속 접지면이 필요합니다. 이 평면은 CC 및 RF 신호의 반환 전류를 할당된 접지 평면으로 가져오는 목적이 있습니다. 또한, 소위 "접지 패들"(그림 2)은 과도한 열을 발산하는 2차 기능을 수행하므로 적절한 비아 홀이 제공되어야 합니다. 이러한 비아는 PCB의 여러 레이어를 가로지르는 스루 홀이어야 하며 내부적으로 도금되고 소산 효과를 증폭하기 위해 열 전도성 페이스트로 채워져야 합니다.

.
.
이에 바라바는 그들에게 놓아 주고
예수는 채찍질하고 십자가에 못박히게 넘겨 주니라 - 성경 마태복음 27장 26절
'PCB 설계 > PCB설계-관련 정보' 카테고리의 다른 글
| PADS vs KiCad 비교 (PCB Layout 툴 비교) (2) | 2022.08.05 |
|---|---|
| Digi-Key PCB 트레이스 폭 계산기 (0) | 2022.07.18 |
| Differential Pair 신호 모음, 임피던스 매칭 값 (0) | 2022.05.19 |
| 회사에서 물건 살 때 세가지 과정 - 견적, 품의, 발주 (0) | 2022.05.12 |
| PCB 설계자, 납땜, 수삽, SMT (0) | 2022.04.21 |