반응형
MCP1801 - High PSRR 150 mA LDO, Vin 10V max, Vout =0.9V
MICROCHIP
Summary
이 장치를 고려하십시오 : MCP1754. 나란히 비교보기
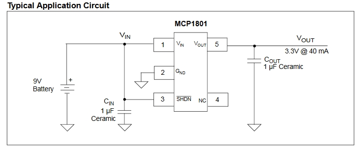
MCP1801은 셧다운 기능이 있는 150mA, 높은 PSRR의 세라믹 출력 커패시터 안정적인 LDO(Low Dropout) 전압 레귤레이터입니다. MCP1801은 25µA의 대기 전류만 소비하면서도 탁월한 과도 응답으로 인해 저잡음, 매우 안정적인 출력을 제공합니다. 전류 폴드 백 기능이 있는 MCP1801의 과전류 제한은 탁월한 단락 보호 기능을 제공합니다.
제품 비교를 위해 다음을 고려하십시오. MCP1754
Additional Features
- 150 mA Maximum Output Current
- High PSRR: 70 dB typical @ 10 kHz
- Low Drop Out Voltage, 200 mV (Typical) @ 100 mA
- 25 µA Typical Quiescent Currents
- Wide Input Operating Voltage Range: 2.0V to 10.0V
- Stable with Ceramic Output Capacitors
- Current Limit Protection
- Shutdown pin


반응형
'부품 Datasheet 번역 > 부품 Datasheet 번역' 카테고리의 다른 글
| MCP1811 - 150mA Ultra Low IQ LDO (0) | 2019.08.16 |
|---|---|
| MCP1804 - 28V, 150mA LDO With Shutdown (0) | 2019.08.13 |
| MCP1754 - 16V, High PSRR, 150mA LDO, Vout=5.0V (0) | 2019.08.09 |
| MCP1711 - 150 mA Ultra-Low Iq, Capless LDO Regulator (0) | 2019.08.07 |
| MAQ5283 - High Performance Linear Regulator, AEC-Q100 (0) | 2019.08.06 |