MIC5501/2/3/4 - 300 mA Single Output LDO in Small Packages
MICROCHIP
General Description
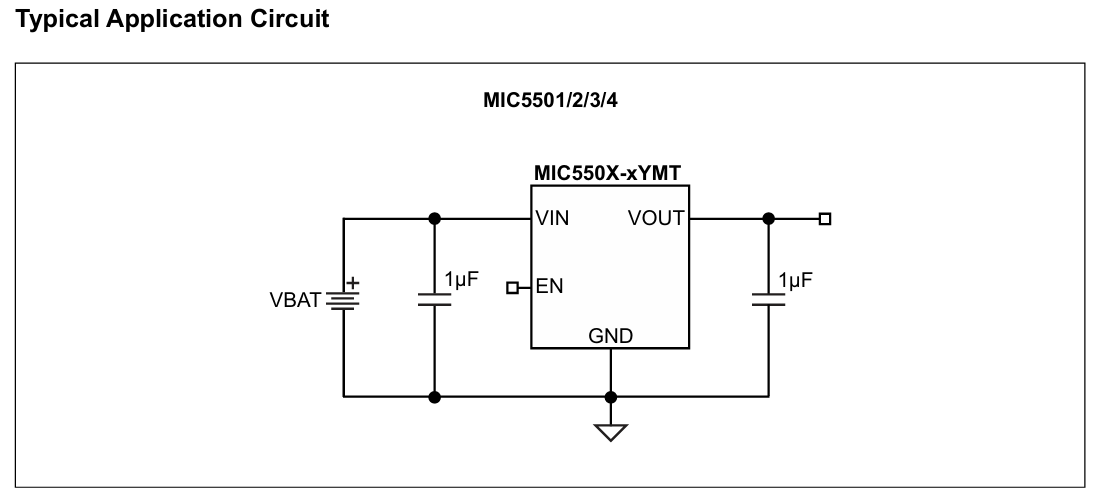
The MIC5501, MIC5502, MIC5503, and MIC5504 are advanced general-purpose LDOs ideal for powering general-purpose portable devices. The MIC5501/2/3/4 family of products provides a high-performance 300 mA LDO in an ultra-small 1 mm x 1 mm package. The MIC5502 and MIC5504 LDOs include an auto-discharge feature on the output that is activated when the enable pin is low. The MIC5503 and MIC5504 have an internal pull-down resistor on the enable pin that disables the output when the enable pin is left floating. This is ideal for applications where the control signal is floating during processor boot up.
Ideal for battery-powered applications, the MIC5501/2/3/4 offer 2% initial accuracy, low dropout voltage (160 mV at 300 mA), and low ground current (typically 38 µA). The MIC5501/2/3/4 can also be put into a zero-off-mode current state, drawing virtually no current when disabled.
The MIC5501/2/3/4 have an operating junction temperature range of -40°C to +125°C.
MIC5501, MIC5502, MIC5503 및 MIC5504는 범용 휴대용 장치에 전원을 공급하는 데 이상적인 고급 범용 LDO입니다. MIC5501/2/3/4 제품군은 1mm x 1mm의 초소형 패키지에 고성능 300mA LDO를 제공합니다. MIC5502 및 MIC5504 LDO는 인에이블 핀이 로우일 때 활성화되는 출력 자동 방전 기능을 포함합니다. MIC5503 및 MIC5504는 인에이블 핀에 내부 풀다운 저항이 있어 인에이블 핀이 플로팅 상태일 때 출력을 비활성화합니다. 이는 프로세서 부팅 중에 제어 신호가 플로팅 상태인 애플리케이션에 적합합니다.
배터리 구동 애플리케이션에 이상적인 MIC5501/2/3/4는 2%의 초기 정확도, 낮은 드롭아웃 전압(300mA에서 160mV) 및 낮은 접지 전류(일반적으로 38µA)를 제공합니다. MIC5501/2/3/4는 비활성화 시 전류 소모가 거의 없는 제로 오프 모드 상태로 설정할 수도 있습니다.
MIC5501/2/3/4의 동작 접합 온도 범위는 -40°C ~ +125°C입니다.
virtually : 1.거의 2.사실상 3.가상으로 4.실질적으로
Features
• Input Voltage Range: 2.5V to 5.5V
• Fixed Output Voltages from 1.0V to 3.3V
• 300 mA Ensured Output Current
• High Output Accuracy (±2%)
• Low Quiescent Current: 38 µA
• Stable with 1 µF Ceramic Output Capacitors
• Low Dropout Voltage: 160 mV @ 300 mA
• Output Discharge Circuit: MIC5502, MIC5504
• Internal Enable Pull-Down: MIC5503, MIC5504
• Thermal-Shutdown and Current-Limit Protection
• 4-Lead 1.0 mm x 1.0 mm Ultra Thin DFN Package
• MIC5501/4 5-Lead SOT23 Package



.
.
보기에는 좋아 보이나
실제로는 거짓말인 유혹들에
여러분이 속지 않기를 바라는 뜻에서
이렇게 여러분에게 말합니다.