MCP3901 - Two-Channel Analog Front End
MICROCHIP
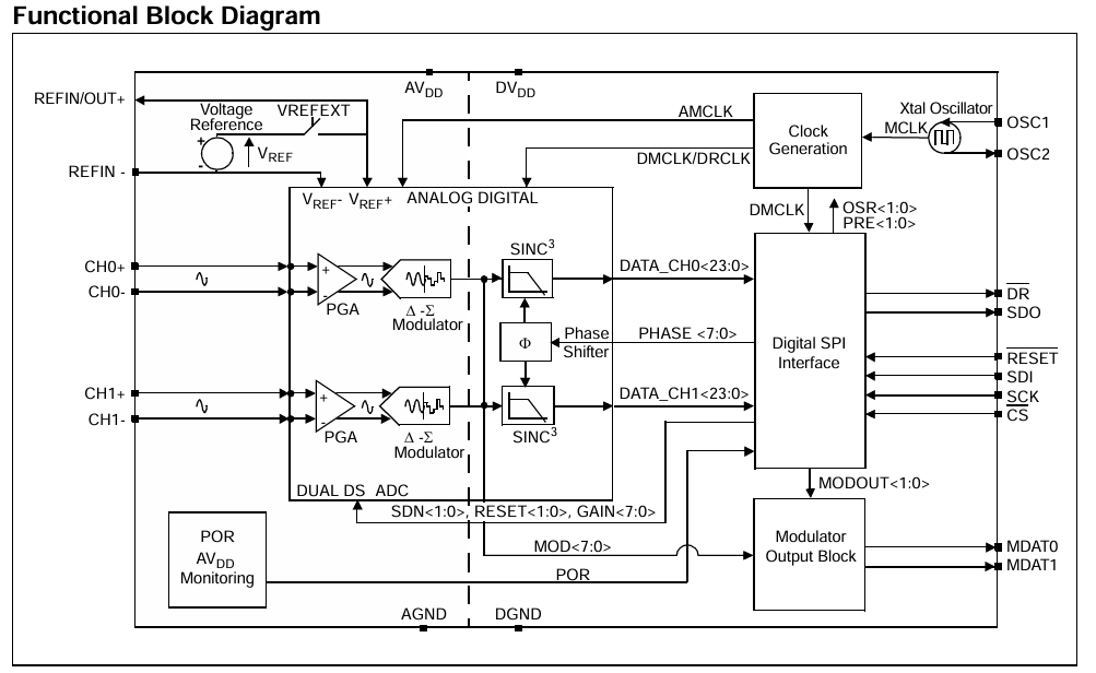
Desicription
The MCP3901 is a dual-channel Analog Front End (AFE) containing two synchronous sampling Delta-Sigma Analog-to-Digital Converters (ADC), two PGAs, phase delay compensation block, internal voltage reference, modulator output block, and high-speed 20MHz SPI-compatible serial interface. The converters contain a proprietary dithering algorithm for reduced idle tones and improved THD.
The internal register map contains 24-bit wide ADC data words, a modulator output byte, as well as six writable control registers to program gain, oversampling ratio, phase, resolution, dithering, shutdown, reset, and several communication features. The communication is largely simplified with various Continuous Read modes that can be accessed by the Direct Memory Access (DMA) of an MCU and with a separate data-ready pin that can be connected directly to an Interrupt Request (IRQ) input of an MCU.
The MCP3901 is capable of interfacing with a large variety of voltage and current sensors, including shunts, current transformers, Rogowski coils, and Hall-effect sensors.
MCP3901은 듀얼 채널 아날로그 프런트 엔드(AFE)로, 두 개의 동기 샘플링 델타 시그마 아날로그-디지털 변환기(ADC), 두 개의 PGA, 위상 지연 보상 블록, 내부 전압 기준, 변조기 출력 블록, 그리고 20MHz 고속 SPI 호환 직렬 인터페이스를 포함하고 있습니다. 이 변환기는 고유한 디더링 알고리즘을 사용하여 유휴 톤(Idle Tones)을 줄이고 총 고조파 왜곡(THD)을 개선합니다.
내부 레지스터 맵에는 24비트 ADC 데이터 단어, 변조기 출력 바이트, 그리고 여섯 개의 쓰기 가능한 제어 레지스터가 포함되어 있으며, 이를 통해 이득(Gain), 오버샘플링 비율, 위상, 해상도, 디더링, 셧다운(Shutdown), 리셋(Reset) 및 여러 통신 기능을 설정할 수 있습니다.
다양한 연속 읽기(Continuous Read) 모드를 지원하여 MCU의 직접 메모리 액세스(DMA)를 통해 데이터를 쉽게 읽을 수 있으며, 별도의 데이터 준비(Data Ready) 핀을 제공하여 이를 MCU의 인터럽트 요청(IRQ) 입력에 직접 연결할 수 있습니다.
MCP3901은 션트 저항, 전류 변압기(Current Transformer), 로고스키 코일(Rogowski Coil), 홀 효과(Hall Effect) 센서를 포함한 다양한 전압 및 전류 센서와 인터페이스가 가능합니다.
proprietary : 소유권
dithering : 컴퓨터 화상 처리에서 윤곽을 부드럽게 하기 위해 중간 색조로 표현하는 기법.
Features
• Two Synchronous Sampling 16/24-bit Resolution
Delta-Sigma A/D Converters with Proprietary
Multi-Bit Architecture
• 91dB SINAD, -104dBc Total Harmonic Distortion (THD) (up to 35th harmonic), 109dB Spurious-free
Dynamic Range (SFDR) for Each Channel
• Programmable Data Rate up to 64ksps
• Ultra Low-Power Shutdown mode with <2µA
•-133dB Crosstalk Between the Two Channels
• Low Drift Internal Voltage Reference: 12ppm/°C
• Differential Voltage Reference Input Pins
• High Gain PGA on Each Channel (up to 32V/V)
• Phase Delay Compensation Between the Two Channels with 1µs time Resolution
• Separate Modulator Outputs for Each Channel
• High-Speed, Addressable 20MHz SPI Interface with Mode 0,0 and 1,1 Compatibility
• Independent Analog and Digital Power Supplies:
4.5V-5.5V AVDD, 2.7V-5.5V DVDD
• Low-Power Consumption: (14mW typical at 5V)
• Available in Small 20-lead SSOP and QFN Packages
• Industrial Temperature Ranges:- Industrial: -40°C to +85°C- Extended: -40°C to +125°


.
.
너희를 저주하는 자를 위하여 축복하며
너희를 모욕하는 자를 위하여 기도하라
GODpia 성경
GODpia 성경, 갓피아 성경
bible.godpia.com