MIC24046 - Pin-Programmable, 19V Input, 5A Step-Down Converter
TEXAS INSTRUMENTS
General Description
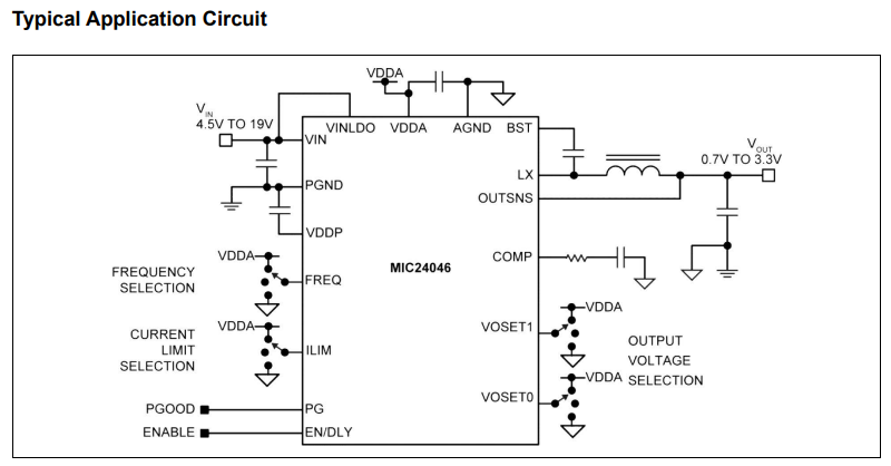
MIC24046은 핀 프로그래밍 가능, 고효율, 넓은 입력 범위, 5A 동기식 강압 레귤레이터입니다. MIC24046은 컴퓨팅 및 통신 시스템에서 일반적으로 볼 수 있는 다중 전압 레일 애플리케이션 환경에 완벽하게 적합합니다. 출력 전압, 스위칭 주파수, 전류 제한 값과 같은 다양한 매개변수를 핀으로 연결하여 프로그래밍할 수 있습니다. 핀 선택 가능 스위칭 주파수, 밸리 전류 모드 제어 기술, 고성능 오류 증폭기 및 외부 보상을 통해 높은 효율성과 가능한 가장 작은 솔루션 크기 사이에서 최상의 균형을 유지할 수 있습니다.
MIC24046은 작동 접합 온도 범위가 –40°C ~ +125°C인 열 효율적이고 공간 절약형 20리드 3mm × 3mm VQFN 패키지로 제공됩니다.
Features
• 4.5V to 19V Input Voltage Range
• 2.5V to 19V Power Stage Input Voltage Range with VDDA Externally Applied
• 5A (Maximum) Output Current
• High Efficiency (>90%)
• Pin-Selectable Output Voltages:
- 0.7V, 0.8V, 0.9V, 1.0V, 1.2V, 1.5V, 1.8V, 2.5V, and 3.3V
• ±1% Output Voltage Accuracy
• Supports Safe Start-Up with Pre-Biased Output
• Pin-Selectable Current Limit and Switching Frequency
• Internal Soft-Start and Thermal Shutdown Protection
• Hiccup-Mode Short-Circuit Protection
• Available in a 20-lead 3 mm × 3 mm VQFN Package
• –40°C to +125°C Junction Temperature Range



.
.
이 예수는 너희 건축자들의 버린 돌로서
집 모퉁이의 머릿돌이 되었느니라
GODpia 성경
GODpia 성경, 갓피아 성경
bible.godpia.com
'부품 Datasheet 번역 > 부품 Datasheet 번역' 카테고리의 다른 글
| LM2576 - SIMPLE SWITCHER® 40V, 3A Low Component Count Step-Down Regulator (0) | 2024.02.01 |
|---|---|
| BQ79600-Q1 Automotive SPI/UART Communication Interface (0) | 2023.11.30 |
| ISO1044 - Isolated CAN FD Transceiver in Small Package (7) | 2023.09.20 |
| AMC1301 - Precision, ±250-mV Input, 3-µs Delay, Reinforced Isolated Amplifier (0) | 2023.09.15 |
| TP4056 - 1A Standalone Linear Li-lon Battery Charger (0) | 2023.08.21 |