수리업체도 못고친 오실로스코프 직접 수리하기

오실로스코프를 알리익스프레스에서 저렴한 모델로 구입해서 사용중이었다.
모델명은 DSO2D10이고 HANTEK이라는 회사 제품이다.
구입금액은 17만원대.
텍트로닉스 같이 한국에서 인식이 많이 되어 있는 회사와 제품은 아닐듯 하다.
그저 개인적으로 오실로스코를 사용했으면 하는데 몇십, 몇백만원대의 제품을
개인이 구입하여 사용하기엔 너무나 부담이 되었다.
저가형으로 찾던 모델 중 전면 인터페이스가 일반 오실로스코프와 비슷하고
채널수랑 대역폭이 적절한 모델로 DSO2D10을 택하여 구입했다.

저가형이라고 하더라도 기능이 굉장히 많았다.
당시 17만원주고 구입했다는게 가성비 제대로 뽑았다라고 생각될 정도였다.
단점은 파형 표시 반응속도가 약간 느리다 정도. 빠릿빠릿하지는 못하다.
암튼 나름 적절히 사용하던 중이었다.
그러던 중, 무지와 실수로 오실로스코프 자체 함수 발생기에 전원소스를 연결해버려서
내부 부품이 망가지고 파형도 나오지 않는 문제가 생겨버렸다.

눈으로 보이는 파손된 부품은 SOT-23타입의 이 부품과 다른쪽에 있는 1608사이즈의 저항.
SOT-23 타입은 부품에 남아있는 글자를 가지고 다이오드라는 것을 알게 되었고
1608 사이즈 저항도 부품의 글자를 가지고 저항값을 확인했다.
이 두 부품의 품명을 확인하여 부품 구입 후 교체했다.
그러나,
오실로스코프는 살지 않았다.
눈에 안보이게 파손된 부분이 있었다.

정밀한 부품을 내 손으로 수리한다는 게 무리여서
수리업체에 맡겼다. 수리업체는 계측장비들을 전문으로 수리하는 업체였다.
텍트로닉스 같이 흔히 사용하는 제품이 아니긴 했지만 전문수리업체이니 해결해 줄거라 믿었다.
택배를 보내고 일주일을 기다렸다.
하지만,
수리불가라 했다.
다시 그대로 오실로스코프를 돌려받았다.
몇달정도 오실로스코프를 방치해두었다.
그러다가 새로 사기는 그렇고해서 뭐라도 다시 해보기로 했다.

부품을 더 자세히 보고,
멀티미터로 쇼트 경로도 확인해보고,
어떤 부품이 박혀 있는지 확인도 해보다가
구글로 회로도 검색도 하다보니
우와!!!
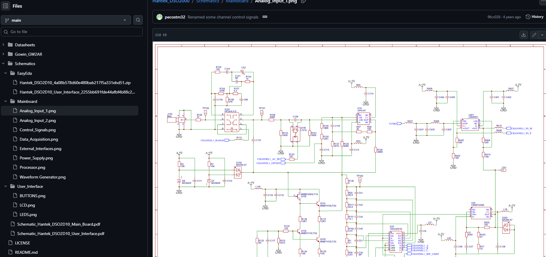
깃허브에 회로도가 공개되어 있었다!!!

이 회로도를 바탕으로
영향을 받았을 부품들을 추려냈다.
주로 아날로그 부품들이었다.
함수발생기 출력에 +24V를 집어넣었으니 +24V를 못버텼을 부품들을 데이타시트와 같이 확인해가며 골라냈다.
그리고 새 부품을 구입해서 교체했다.



부품을 하나씩 교체해가며 중간중간 동작을 시켜봤지만 계속 안되다가
어쨌든 구입한 부품들을 다 교체하니
안보이던 파형이 보였다!!
그런데 파형이 좀 좋지 않았다.
이건 또 어찌해야 하나 하다가
오실로스코프에 Calibrate 이라는 기능이 있었다.
이 기능을 실행하니 오실로스코프가 알아서 파형 조정을 해주었다.
악기로 치자면 조율이고,
사격으로 치자면 영점조절이다.

포기하고 있었는데
다행히 감사하게도
오실로스코프를 살려냈다.
함수발생기든 어디든 외부전원소스를 같이 연결하지 말자.
수리전문업체에서도 못고친걸 고쳤다는 뿌듯함 때문인가.
재밌었다.
.
.
그는 허물과 죄로 죽었던 너희를 살리셨도다
'회로기초 > 회로,하드웨어 관련정보' 카테고리의 다른 글
| 회로 기판에서 소음, 인덕터 소리. (0) | 2025.03.20 |
|---|---|
| [만들기] LED 전광판 (LED Dot Matrix) (2) | 2024.05.23 |
| SGP40 가스센서 주의사항 (0) | 2023.03.07 |
| 회로설계 사전지식 - 전자회로설계교육 (1) | 2022.08.30 |
| 어느 수강생의 학습 방법 상담에 대하여(답변) - 전자회로설계교육 (0) | 2022.08.29 |