반응형
MCP1790 - High Voltage, LDO, 50 mA
MICROCHIP
Summary
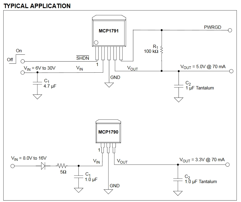
MCP1790은 안정적인 고전압, 저전압 강하 레귤레이터(LDO)인 70mA 세라믹 출력 캡입니다. MCP1790은 최대 30V의 연속 입력 전압을 처리 할 수 있으며 최대 48V의 부하 덤프 보호 기능을 제공하므로 자동차 및 12V / 24V 산업용 애플리케이션에 특히 적합합니다. MCP1790은 열 성능이 향상된 DDPAK-3 패키지와 공간 효율적인 SOT223-3 패키지로 제공됩니다. 셧다운 및 파워 굿 옵션은 MCP1791을 참조하십시오.
Additional Features
- Wide steady state supply voltage: 6.0V - 30.0V
- 48V (43.5V ±10%) load dump protected for 180ms with a 30 second repetition rate
- 70 mA output current
- Low quiescent current: 70 µA typical
- Fixed output voltages: 3.0V, 3.3V, 5.0V
- Extended Junction Temperature Range: -40 to +125°C
- Output Voltage Tolerances of ±2.5% over the temperature range
- Short Circuit Current Foldback
- High PSRR, -90 dB@100 Hz (typical)


반응형
'부품 Datasheet 번역 > 부품 Datasheet 번역' 카테고리의 다른 글
| MIC5203 - uCap 80mA Low-Dropout Regulator (0) | 2019.07.23 |
|---|---|
| MCP1791 - High Voltage Regulator w/5.0V Regulated Power Supply Output (0) | 2019.07.22 |
| TC2014 - 50mA CMOS LDO w/ Shutdown and Vref Bypass (0) | 2019.07.19 |
| TC1223 - 50mA CMOS LDO with Shutdown (0) | 2019.07.19 |
| TC1072 - 50mA CMOS LDO w/ Shutdown, Error Output, and Vref Bypass (0) | 2019.07.18 |