반응형
MIC24055 - 29V/12A DC-DC Buck Regulator w/Hyper Speed Control™
MICROCHIP
Summary
MIC24055는 고유한 적응형 온 타임 제어 아키텍처를 특징으로 하는 고정 주파수, 동기식 벅 레귤레이터입니다.
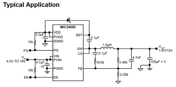
MIC24055는 4.5V ~ 19V의 입력 전원 범위에서 작동하며 최대 12A의 출력 전류를 조절 출력합니다. 출력 전압은 ±1%의 정확도를 보장하면서 최저 0.8V까지 조정 가능하며, 이 소자는 600kHz의 스위칭 주파수에서 동작합니다.
Hyper Speed Control ™ 아키텍처는 출력 커패시턴스를 줄이면서 초고속 과도 응답을 허용하며 (VIN / VOUT) 동작을 가능하게 합니다. 이 적응 형 tON 리플 제어 아키텍처는 고정 주파수 동작과 빠른 과도 응답의 이점을 단일 소자로 결합합니다.
MIC24055는 오류 조건 동안 IC 보호를 보장하는 완벽한 보호 기능 세트를 제공합니다. 여기에는 전력 저하 상태에서 적절한 작동을 보장하기위한 저전압 록 아웃, 돌입 전류를 줄이기 위한 내부 소프트 스타트, 폴드 백 전류 제한, "딸꾹개 모드"단락 회로 보호 및 열 셧다운이 포함됩니다. 오픈 드레인 PG(power good) 핀이 제공됩니다. 또한 12A HyperLight Load® 부품인 MIC24056을 참조하십시오.
Additional Features
- Hyper Speed Control™ architecture enables
- High delta V operation (VIN = 19V and VOUT = 0.8V)
- Small output capacitance
- Input voltage range: 4.5V to 19V
- Output current up to 12A
- Up to 95% efficiency
- Adjustable output voltage from 0.8V to 5.5V
- ±1% feedback accuracy
- Any Capacitor™ stable - zero-to-high ESR
- 600kHz switching frequency
- Power Good (PG) output
- Foldback current-limit and "hiccup" mode short-circuit protection
- Safe start-up into pre-biased loads
- -40°C to +125°C junction temperature range
- Available in 28-pin 5mm — 6mm QFN package


반응형
'부품 Datasheet 번역 > 부품 Datasheet 번역' 카테고리의 다른 글
| TC1223 - 50mA CMOS LDO with Shutdown (0) | 2019.07.19 |
|---|---|
| TC1072 - 50mA CMOS LDO w/ Shutdown, Error Output, and Vref Bypass (0) | 2019.07.18 |
| MIC4782 - Dual 1.8MHz 2A Buck Regulator (0) | 2019.07.10 |
| MIC4684 - 200kHz 2A SuperSwitcher™ Buck Regulator (0) | 2019.07.10 |
| MIC24054 - 19V/9A Hyper Light Load™ DC-DC Buck Regulator (0) | 2019.07.03 |