MIC24054 - 19V/9A Hyper Light Load™ DC-DC Buck Regulator
MICROCHIP
Summary
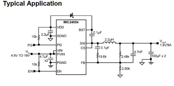
MIC24054는 적응 형 온 타임 제어 아키텍처를 특징으로하는 고정 주파수, 동기식 DC / DC 벅 레귤레이터이다. MIC24054는 4.5V ~ 19V의 전원 범위에서 동작한다. 이 제품은 내부 선형 회로 레귤레이터를 갖추고있어 내부 제어 회로에 전원을 공급하기 위해 레귤 레이트 된 5V를 제공한다. MIC24054는 연속 전도 모드에서 일정한 600kHz 스위칭 주파수로 작동하며 최대 9A의 출력 전류를 제공하는 데 사용할 수 있습니다. 출력 전압은 0.8V까지 조정 가능하다.
HyperLight Load® 아키텍처는 중 ~ 대형 부하에서 Hyper Speed Control ™ 아키텍처와 동일한 고효율 및 초고속 과도 응답을 제공하지만 가변 주파수, 불연속 모드 작동으로 전환하여 경부 하에서 높은 효율을 유지합니다.
MIC24054는 오류 조건 동안 IC 보호를 보장하는 완벽한 보호 기능을 제공한다. 여기에는 전력 저하 상태, 열 셧다운, 돌입 전류를 줄이기위한 내부 소프트 스타트, 폴드 백 전류 제한 및 "딸꾹질 모드"단락 보호 기능에서 적절한 작동을 보장하기위한 저전압 록 아웃이 포함된다. MIC24054는 파워 시퀀서 (PG) 출력을 포함하고있어 간단한 시퀀싱이 가능하다. 9A Hyper Speed Control ™ 부품 인 MIC24053도 사용할 수 있습니다.


'부품 Datasheet 번역 > 부품 Datasheet 번역' 카테고리의 다른 글
| MIC4782 - Dual 1.8MHz 2A Buck Regulator (0) | 2019.07.10 |
|---|---|
| MIC4684 - 200kHz 2A SuperSwitcher™ Buck Regulator (0) | 2019.07.10 |
| MIC24053 - 19V/9A High Efficiency DC-DC Buck Regulator (0) | 2019.07.03 |
| ISO1500 - 3-kVRMS basic isolated RS-485/RS-422 transceiver in ultra-small package (0) | 2019.07.03 |
| MCP16312 - 30V/1A PWM Synchronous Buck Regulator (0) | 2019.07.02 |